從小學過渡到中學的過程可能會充滿挑戰,但我們將全程為您提供支持。ACEssment為你簡單介紹香港中學學位的分配過程,主要包括自行分配學位和統一派位兩個階段;以及就各主科在呈分試的比重和學習資源分配技巧提供建議。
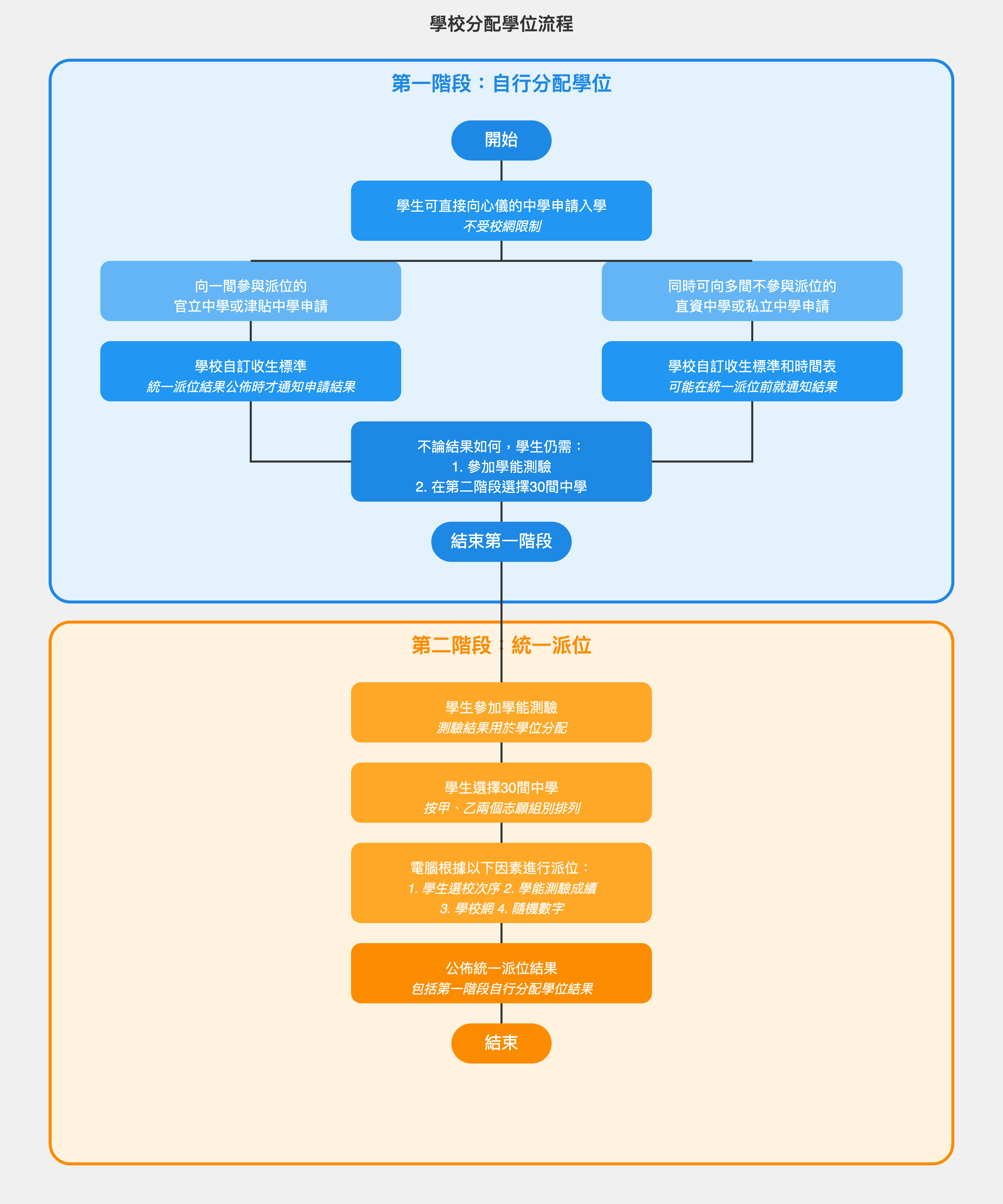
I. 中學學位分配過程概覽:捷足先登為贏家?

第一階段:自行分配學位
- 學生可直接向心儀的中學申請入學,申請時不受校網限制。
- 各校自訂收生標準,並在統一派位結果公佈時才通知學生申請結果。
- 若首階段未獲錄取,學生仍可在第二階段將該校列為選項!
- 學生必須僅向一間參與派位的官立中學或津貼中學提交申請,但可向多間不參與派位的直資中學或私立中學申請。
- 即使在此階段已被中學取錄,學生仍需參加學能測驗並在第二階段選擇30間中學。
第二階段:統一派位
- 學生從所屬校網中選擇30間中學。
- 教育局將依據五、六年級的校內考試成績,結合學能測驗結果進行調整。
- 學生依調整後的成績被分為三個派位組別,其中Band 1為最高。
- 每個組別內,學生將獲得一個隨機編號,用以決定在同一組別內的派位次序。
- 派位從最高組別開始,依組別內的隨機編號順序進行。
- 系統將優先考慮學生的志願,並嘗試將學位分配至學生志願中空缺較多的學校。
- 若所有志願均無空缺,則從所屬校網中隨機分配一間尚有學位的中學。
II. 主科呈分比重:中英文到底有多重要?
| 主科科目 | 佔分比重 |
|---|---|
| 中文 | 9 |
| 英文 | 9 |
| 數學 | 9 |
| 常識 | 6 |
中文和英文作為主要的語文科目,在學生的學習道路上扮演著關鍵的角色。這兩門語文科不僅是知識傳遞和日常溝通的基礎,也是學生未來學術和職業成功的重要橋樑。語文能力的培養是一個逐步累積的過程,需要持續的練習和應用才能逐漸精進。
數學科則訓練學生的邏輯思考和問題解決能力,是理解自然科學、工程、經濟學等多個學科的基石。雖然數學成績優異是學生學業成就的表現,但單靠數學的高分並不能全面反映一個學生的綜合能力。 尤其在在升讀中學階段,學生將面臨更多需要良好語文基礎才能深入理解和表達的學術科目。因此,即使是數學表現出色的學生,也應該努力保持在中文和英文科目上的中上水平學習進度,也確保他們在長遠的學習和職業生涯中,擁有足夠的語文能力來表達自己、分析問題和處理複雜的資訊。
ACEssment竭力為家長提供實用的教育資訊和支持。我們限時的免費諮詢服務及創新每日一篇方案,助您的孩子在學習路上如虎添翼。別錯過這些難得的機會,立即聯繫我們!

- 🔗 https://www.acessment.ai/english-microlearning
-
📲 6464 7085
📥 各項資源
👉 按此Whtsapp查詢「DSE Level 5-5** 英文精選範文」
👉 **三合一英文練習計劃(體驗智能生成試題)
各年級英文練習一覽
小學補充練習下載:
#DSE2025 #AI學習 #呈分試 #英文練習 #智能教育平台
按此Whtsapp查詢「DSE Level 5-5** 英文精選範文」
**三合一英文練習計劃 PDF免費練習收藏庫 AI練習生成器
導師星級團隊所提供之服務遍及各區,從資助學校到頂尖名校,皆有享受優質教育支援!學生來自:
軒尼詩道官立小學(銅鑼灣) 軒尼詩道官立小學 德雅小學 中華宣道會陳瑞芝紀念中學 順德聯誼總會梁銶琚中學 保良局董玉娣中學 迦密唐賓南紀念中學 東華三院辛亥年總理中學 新界鄉議局元朗區中學 皇仁書院 聖保祿中學 保良局唐乃勤初中書院 九龍真光中學 英華書院 香港道教聯合會鄧顯紀念中學 聖瑪加利男女英文中小學 德望學校 東華三院黃笏南中學 順德聯誼總會何日東小學 保良局香港道教聯合會圓玄小學 中華基督教會蒙黃花沃紀念小學 元朗官立小學 聖公會聖約瑟小學 (未能盡錄!)